2023. 9. 22. 12:45ㆍSystem Engineering
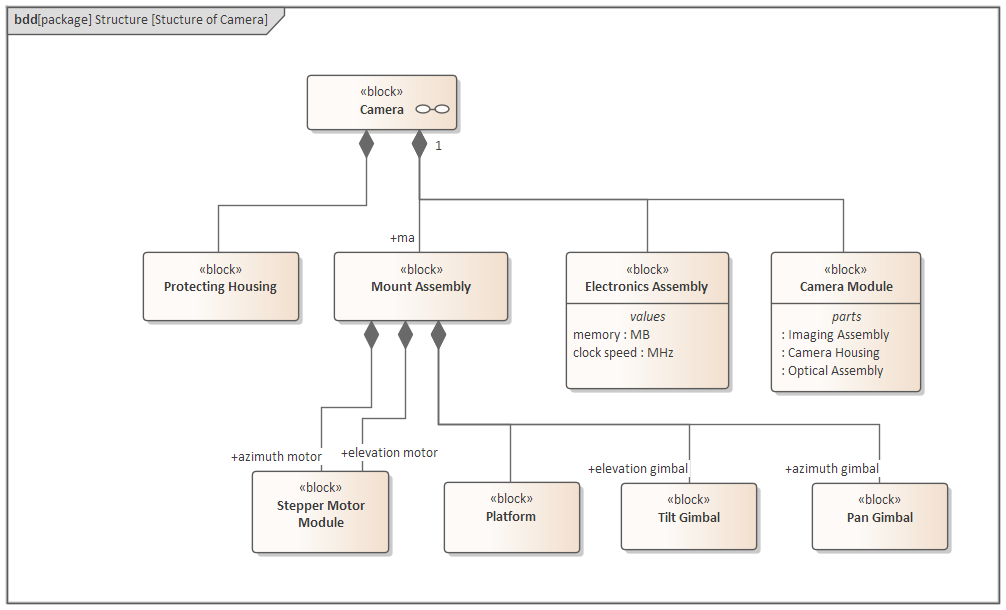
SysML 공부하는 사람들은 한번쯤 A Practical Guide to SysML, The Systems Modeling Language라는 책을 봤을 꺼다.. 이거 원서로 공부하면서 챕터6부터 Surveillance System 예시를 그림으로 하나하나 따라가다보면 마주치는 첫번째 난관이.. 아래의 그림처럼 Block에 Value를 집어 넣는 거다.. ㅋㅋㅋㅋ

나처럼 맨땅에 헤딩하듯 공부하는 사람들은 저 그림의 Electronics Assembly에 들어 있는 values 를 못만들어서.. 구글링을 하게 된다.. 예전에 다른 도구로 공부할때 분명 만들어 넣었는데.. Enterprise Architect로 다시 그릴려니 기억이 안나더라.. ㅡㅡ;; 열심히 이래저래 또 찾아서 위처럼 그렸다.. 다음번에 그릴일 있으면.. 또 검색을 해야할듯 해서.. 노트에 적어 놓을까? 하다가.. ㅋㅋ 여기에 기록으로 남기는게 나준에 더 찾기 쉬울거 같아서.. 오늘 부터 헷갈릴 만한 것들은 하나씩 여기에 기록하려고 한다.. ㅋㅋㅋ
bdd [package] Structure [Structure of Camera] 를 풀어 설명하면 Structure 라는 package에 포함된 Stucture of Camera 라는 이름을 Block Definition Diagram이다.

실제 예제의 Package의 계층 구조는 위처럼 되어있는데.. 이건 뭐 나중에 생각하고..

먼저 모델아래에 Exam 이라는 View를 하나 생성하고 그아래에 Stucture 라는 package를 만들었다. 그리고 bdd를 추가하면 아래처럼 빈 bdd가 하나 생긴다.


원래 책의 이미지엔 bdd의 이름은 없다. 위의 형태의 Block들은 만들고 관계 설정을 하면 되는데.. 문제는 Electronics Assembly 안에 values 라는 속성들을 넣을 방법이 안보인다는 거다..

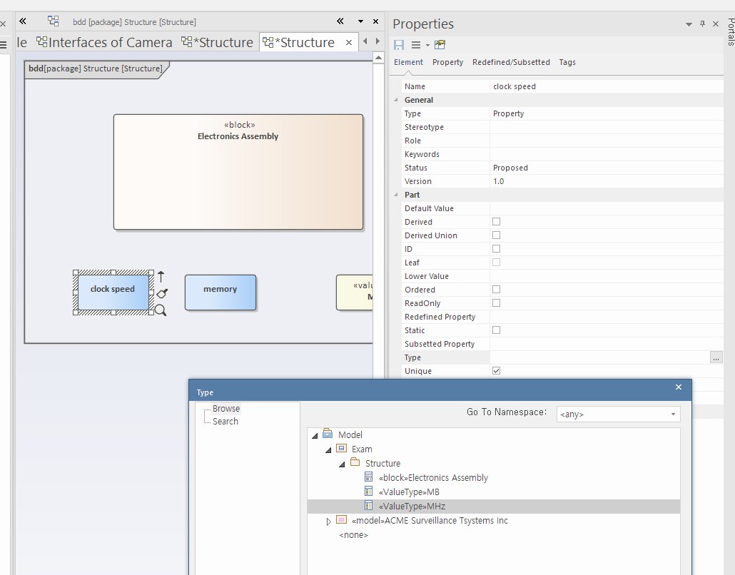
이렇게 블럭을 만들고 블럭의 속성이될 "Property"로 clock speed와 memory를 만들고, 만들어진 "Propety"의 type을 value로 지정해줄 Value Type을 두개 MHz와 MB를 만들어 준다.

clock speed의 Properties 탭 "Part" 섹션아래에 있는 "Type"이라는 항목을 클릭하면 오른쪽 "..."이 나타나고 이것을 누르면 해당 property의 type을 지정할수 있게된다. 창이 열리며 MHz를 선택한다.
동일한 방법으로 memory property 의 type도 지정해주자.

그럼 이렇게 diagram이 바뀐다. 이제 block 에 property를 집어 넣어준다.. 넣는 방법은 drag & drop



둘다 block안에 들어가면 이름이 적힌 아래쪽에 영역 compatment 가 생기고.. 저상태에서 Property 두개를 delete키로 지우면..


요렇게 value property가 생긴다.

만들어놓은 Value type도 지우면 요렇게 깔끔하게 블록만 남는다..

다이그램 상에서 delete키를 이용해서 지운다고 모델상의 구성요소가 삭제되는 것은 아니다. 그냥 다이어그램 상의 "display" 가 비활성화 거다.. 가끔 다이어 그램에서 지우면 모델상의 정보까지 지워야 할수도 있는 항목인 EA가 물어본다. 모델에서도 지울래 ? 하고..
암튼 오늘은 value property를 block에 넣는 법을 정리해 봤다. Value 타입은 나중에 Unit을 지정할수도 있는데 그건 다음에 ^^